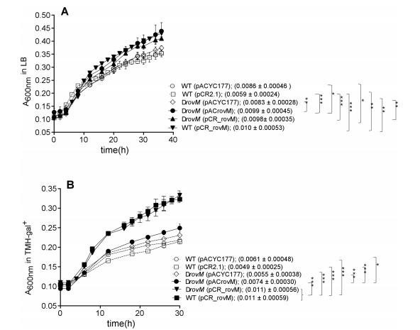
该研究首次明确了VicK的磷酸酶活性在变形链球菌中的核心调节作用。它通过精确调控VicR的磷酸化水平,进而影响细胞分裂、致龋性生物膜的关键基质合成以及 ...
欢迎来到Bioscreen网站!
该研究首次明确了VicK的磷酸酶活性在变形链球菌中的核心调节作用。它通过精确调控VicR的磷酸化水平,进而影响细胞分裂、致龋性生物膜的关键基质合成以及 ...
将构建好的大肠杆菌互补菌株(携带衣原体 lplA1Ct、lplA2Ct或 lipACt基因的质粒)接种到含有或不含外源硫辛酸(10 µM)的 M9 甘 ...
小规模培养中的操作条件应该被表征并且通常可以转移到更大规模。对于微生物表达系统,最相关的工程参数之一是氧气传递速率。通过简单地改变培养体积,可以改变氧 ...
生物过程的另一个评估标准可能是过程的体积生产率(Pv)。图7C可视化了微滴度板所有96孔中体积生产率的发展。体积生产率源自GFP荧光单位(FU,相当于 ...
在96孔微滴度板中的分批发酵过程中监测了散射光和GFP的荧光。大多数克隆呈指数生长,大多数克隆在8到13小时之间进入稳定期。大约七个克隆显示出显著降低 ...
校准或参考散射光信号到生物量浓度的另一种可能性是,假设碳源上的生物量产率恒定且无副产物形成,在不同数量的碳源上培养细胞。为了分析这一点,制备了含有四种 ...
对于细菌和酵母细胞,生物量浓度的最小检测限范围为0.1至0.2 g/L CDW(此处OD600 ~0.2至0.6)。当使用闪光灯作为激发光时(如本例) ...
本文基于Samorski等人首次提出的技术,介绍了连续摇匀微滴度板在线监测技术的重大改进,并给出了几个可行应用示例。研究了通过散射光定量检测标准微生物 ...
本文介绍了一种先进的高通量发酵系统(称为BioLector)及其验证,该系统具有在线测量功能,是近期报道系统的升级版。该技术通过在连续摇匀的微滴度板中 ...
HIV-1病毒编码的Tat核心肽可以促进异源蛋白在大肠杆菌中的高产量和可溶性表达。表达的Tat标签蛋白主要位于上清液中,并且与未标记蛋白相比表现出增加 ...