研究简介
噬菌体和转座元件加速有利性状在细菌群体中的传播,促进基因组多样性和进化。院内肺病原体肺炎军团菌表现出极高的基因组可塑性。本研究首次报道嗜肺军团菌携带一种65 kb的整合接合元件ICE-βox。该元件可在菌株间自主转移并位点特异性整合,赋予宿主对β-内酰胺类抗生素、过氧化氢及含氯漂白剂的氧化应激抗性。表型芯片、生长曲线及杀菌实验一致显示,含ICE-βox的供体与接合子存活率显著高于无元件受体。在巨噬细胞感染模型中,ICE-βox使军团菌在限制性C57BL/6细胞内存活提高约10倍。通过表型微阵列和生长曲线分析,研究人员发现ICE-βox显著提升了嗜肺军团菌对β-内酰胺类抗生素(如奥沙西林和青霉素)、过氧化氢以及含氯消毒剂(漂白水)的耐受性。
这种保护作用源于ICE-βox可能携带的抗氧化酶基因,如肽甲硫氨酸亚砜还原酶(msrAB)和烷基过氧化氢还原酶(ahpCD),它们帮助细菌中和活性氧物质(ROS)造成的损伤。若宿主NADPH氧化酶缺失,该优势消失,证实其保护作用依赖吞噬细胞氧化爆发。元件携带38个货物基因,含两套甲硫氨酸亚砜还原酶(msrAB)及烷基过氧化氢还原酶(ahp)等抗氧化酶,可强化细菌清除活性氧能力。研究还发现,临床常用消毒剂浓度不足以杀灭含ICE-βox菌株,提示该元件既促进军团菌在工程水系统中耐受消毒,又增强其对宿主先天免疫的抵抗力,可能推动高毒力菌株的出现与传播。
Bioscreen全自动生长曲线分析仪的应用
将含或不含ICE-βox的菌株培养至指数期后,分别加入100µg/ml苯唑西林、2µg/ml青霉素G或0.5 ppm漂白剂,立即分装到Bioscreen专用蜂巢板,每孔300µl,37°C中强度振荡,每小时记录OD600,持续60 h。Bioscreen仪器连续读取光密度,自动生成生长曲线,作者用t检验比较同一时间点不同菌株的OD值,从而量化ICE-βox赋予的耐受幅度。研究人员用Bioscreen连续监测0.5 ppm有效氯下的细菌增殖,证实含元件菌株12 h内OD上升3倍,而无元件株几乎无增长,直接支持“ICE-βox帮助军团菌在常规漂白剂浓度下存活”的结论。
实验结果
研究证实,ICE-βox是一个约65 kb的整合性接合元件,能够通过细菌接合作用自主转移,并位点特异性整合到受体菌的染色体中。该元件包含38个“货物基因”、4个调控基因以及18个编码IV型分泌系统的基因。实验表明,ICE-βox在指数生长期的转移效率显著高于稳定期,且其剪切和整合过程不依赖于外部氧化应激的诱导。在细胞感染模型中,ICE-βox显著增强了嗜肺军团菌在多种小鼠巨噬细胞内的存活和复制能力。特别是在具有功能性NADPH氧化酶的巨噬细胞(如C57BL/6来源的巨噬细胞及J774野生型细胞)中,ICE-βox的存在使细菌存活率提高约10倍;而在NADPH氧化酶缺陷的巨噬细胞中,含与不含ICE-βox的菌株生长差异消失,证明其保护作用依赖于对抗宿主氧化爆发的能力。
图1、ICE-ox是可移动遗传元件。(A)ICE-ox示意图。65 kb基因座预测包含38个货物基因(实心箭头)、4个调控基因(灰色箭头)、18个IV型分泌系统(T4SS;条纹箭头)基因。ICE-ox两侧为43 bp直接重复序列,推测作为整合位点(attL和attR)。示意图非按比例绘制。(B)E期和PE期细胞介导的ICE-ox转移对DNase I耐受。在选择性培养基上接种可鉴定质粒或ICE-ox转受体。共轭效率(平均±SEM)为每个供体细胞对应的ICE-ox阳性JR32受体细胞数。E期供体的共轭效率显著高于PE期,Student t检验,**P<0.01。(C)ICE-ox切除实验示意。引物组P1/P2和P3/P4分别扩增attL和attR连接片段,P2/P3扩增切除的ICE-ox产物(attI),P1/P4扩增切除后染色体残留的结合位点(att)。(D)PCR检测环化ICE-ox。利用A板描述的PCR方法,用Lp02供体(MB1353)、受体(JR32,MB1354)和转受体(JR32+ICE-ox,MB1354)的基因组DNA,检测整合(attL和attR)和切除(attI)形式的连接片段,以及切除后残留位点(att)。
图2、ICE-ox促进氧化应激下生存。(AB)ICE-ox增强对氧氯西林和青霉素耐受。E期ICE-ox供体(D,圆圈)、受体(R,方块)、转受体(T,三角)暴露于100μg/ml氧氯西林(A)或2μg/ml青霉素G(B),用Bioscreen生长曲线分析仪测定OD600。(C)ICE-ox增强对氧氯西林、青霉素和H2O2的耐受性。E期细胞暴露6小时后,计算(CFU处理/CFU未处理)平均±SEM。(D)ICE-ox提高对漂白剂耐受性。E期菌株在0.5 ppm漂白剂中培养,用Bioscreen测定OD600。
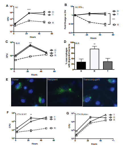
图3、ICE-ox在耐受巨噬细胞中提供保护。(A)ICE-ox提高A/J巨噬细胞中适应性。MOI=1感染,计算平均CFU±SEM,三重复样本,代表三次独立实验。t检验显示ICE-ox携带与否差异显著(****P<0.001)。(B)ICE-ox提高激活A/J巨噬细胞中细菌持续性。用100 U IFN-γ激活巨噬细胞,MOI=1感染。显示CFU相对2小时的倍数变化(平均±SEM)。t检验显示差异显著(***P<0.005)。(C)ICE-ox提高C57BL/6(BL/6)巨噬细胞中持续性。骨髓衍生巨噬细胞感染后计算CFU±SEM,t检验显示差异显著(***P<0.005)。(D、E)ICE-ox保护细菌免受BL/6巨噬细胞降解。24小时后,用L.pneumophila特异性抗体(绿色)和DAPI(蓝色)染色观察。显示含降解细菌巨噬细胞百分比±SEM,t检验差异显著(**P<0.01)。(F、G)ICE-ox保护作用依赖NADPH氧化酶。WT(F)或NADPH氧化酶缺失(G)J774细胞MOI=1感染,计算平均CFU±SEM,t检验显示WT巨噬细胞中差异显著。
图4、控制增长曲线实验。(A)在标准培养基中,ICE-βox不影响应变生长。在所有生长曲线实验中,AYE的生长被用作菌株存活能力的对照。供体(D)、转结合株(T)和受体株(R)在标准AYE汤中以三倍培养,OD600在生物筛生长曲线分析仪显示的时间点被记录。图中显示±从一个实验中三次重复计算出的SEM平均值,代表了另外三个实验。t检验显示含有或缺乏ICE-βox的菌株间差异具有统计学显著性(****,P<0.001)。(B)ICE-βox独立于氯霉素盒保护菌株免受霉素胁迫。已清除氯安素抗性标记的供体(Cured D,MB1357)和转接株(Cured T,MB1358)和受体(R)株暴露于25μg/ml,并在所示时间内,其生长通过生物筛生长曲线分析仪在600 nm处以光学密度量化。图中显示±从一个实验中三倍样本计算出的SEM平均值,代表了另外三个实验。
图5、ICE-βox切除不与生长阶段同步。(A和B)qPCR分析表明,ICE-βox切除与生长期不协调。为确定切除频率,检测方法是定量使用从L、指数(E)、晚指数(LE)或后指数(PE)培养的L.pneumophila Philadelphia-1菌株中分离的DNA。切除通过PCR定量,使用针对ICE-lvh(A)或ICE-βox(B)特异的引物组。通过阈限循环(ΔΔCT)方法比较切除ICE与整合ICE的丰度,并对染色体基因rpoS进行归一化。以下为三个独立实验±SEM的平均值。
总结
本研究确认了ICE-βox是嗜肺军团菌首个可水平转移、赋予氧化应激抗性的整合接合元件。该元件通过携带msrAB、ahp等抗氧化基因,使宿主在β-内酰胺抗生素、过氧化氢及饮用水平漂白剂浓度下存活率显著提高;在巨噬细胞内,其保护作用完全依赖宿主NADPH氧化酶,表明ICE-βox专门抵御吞噬细胞氧化爆发。由于ICE-βox可高效转移且八株测序菌均保留其整合位点,该元件具备在军团菌种内扩散的潜力,既增强病原体在消毒水系统中的适应力,也提升其对人宿主先天免疫的抵抗,可能促进高毒力、耐消毒菌株的涌现,对公共卫生防控构成新威胁。
首次报道了ICE通过传递氧化应激抗性直接增强病原体毒力。由于ICE-βox的整合位点(att位点)在嗜肺军团菌各菌株中高度保守,该元件有望在种群中快速传播。这不仅可能提高细菌在经氯消毒的供水系统等工程环境中的存活率,还增加了其传播至人类宿主并引起疾病的风险。因此ICE-βox的研究对于理解医院内感染控制及病原体进化具有重要意义。Bioscreen在本研究中承担了“高通量、实时、定量”记录细菌在抗生素和氧化消毒剂胁迫下增殖能力的任务,提供了时间分辨的生长动力学数据,使作者得以用统计显著性评价ICE-βox的表型优势,是论文体外抗性证据的关键技术支撑。
相关新闻推荐
1、直链藻生长影响因素:温度、盐度、光照、pH、氮、磷、铁、
2、微生物生长曲线分析仪助力嗜麦芽窄食单胞菌组氨酸激酶库的功能图谱绘制(四)
3、猫疱疹病毒Ⅰ型毒株HRB2019分离培养、增殖与鉴定方法(二)
