图2 、通过递送效率和体外反义效果筛选DP-AD。a在37℃避光条件下,与FAM标记的DP-AD孵育1小时后,通过流式细胞术检测产ESBLs大肠杆菌(左)和MRSA(右)的FAM阳性比率。游离的FAM标记ASOs(红色)和LF2000-NPs(浅蓝色)分别用作阴性和阳性对照。b与1 μM DP-ADanti-egfp孵育3小时后,通过流式细胞术测量表达GFP的大肠杆菌(DH5α)的GFP荧光强度。c用不同两亲性DP-ADanti-acpP(1 μM)处理的产ESBLs大肠杆菌的生长曲线,OD600nm表示600 nm处的光密度。
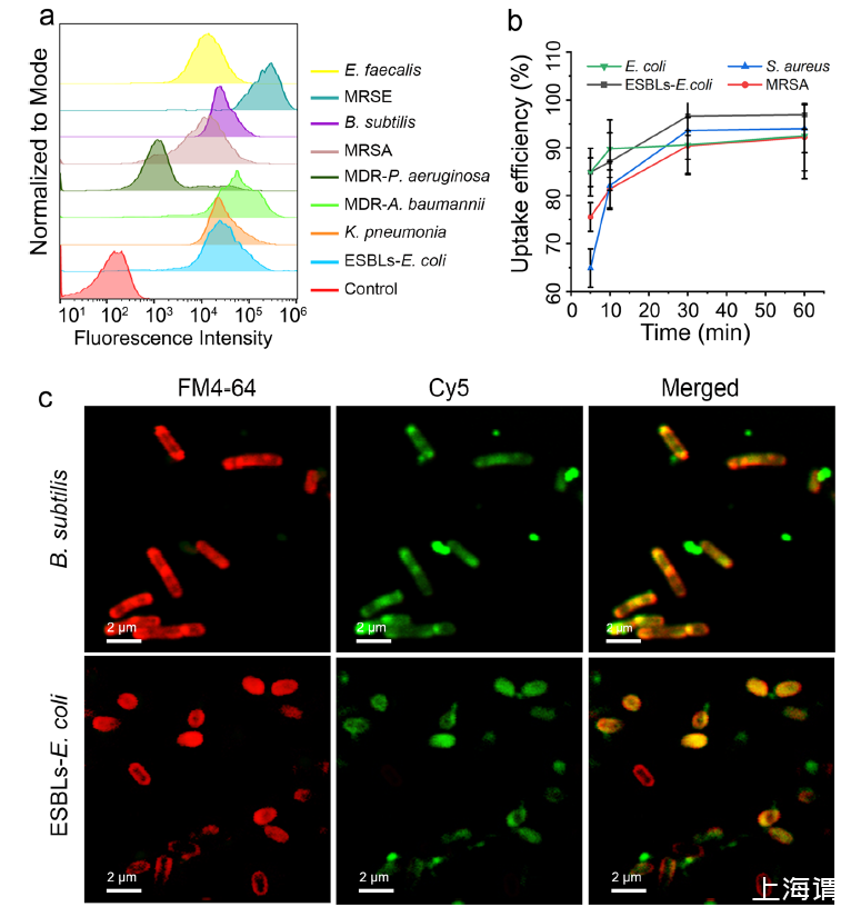
图3 、DP-AD7的摄取谱。a 流式细胞术测量产ESBLs大肠杆菌、肺炎克雷伯菌、MDR鲍曼不动杆菌、MDR铜绿假单胞菌、MRSA、枯草芽孢杆菌、MRSE和粪肠球菌在避光条件下与1 μM FAM标记的DP-AD7孵育1小时后的荧光阳性比率。b 37℃避光条件下,与FAM标记的DP-AD7孵育5、10、30和60分钟后,通过流式细胞术测量的测试菌株的FAM阳性率。c 37℃避光条件下与cy5标记的DP-AD7孵育1小时后,产ESBLs大肠杆菌(上图)和枯草芽孢杆菌(下图)的CLSM图像。使用FM4-64染色细菌细胞膜。标尺=2μm。
图4 、DP-AD7的体外抗菌活性。a DP-AD7 anti-acpP对大肠杆菌(左)和产ESBLs大肠杆菌(右)的生长抑制。b DP-AD7 anti-rpoD对金黄色葡萄球菌(左)和MRSA(右)的生长抑制。头孢他啶和LF2000-NPs anti-acpP用作阳性对照,游离ASOs和L-DP-AD用作阴性对照。OD600nm表示600 nm处的光密度。
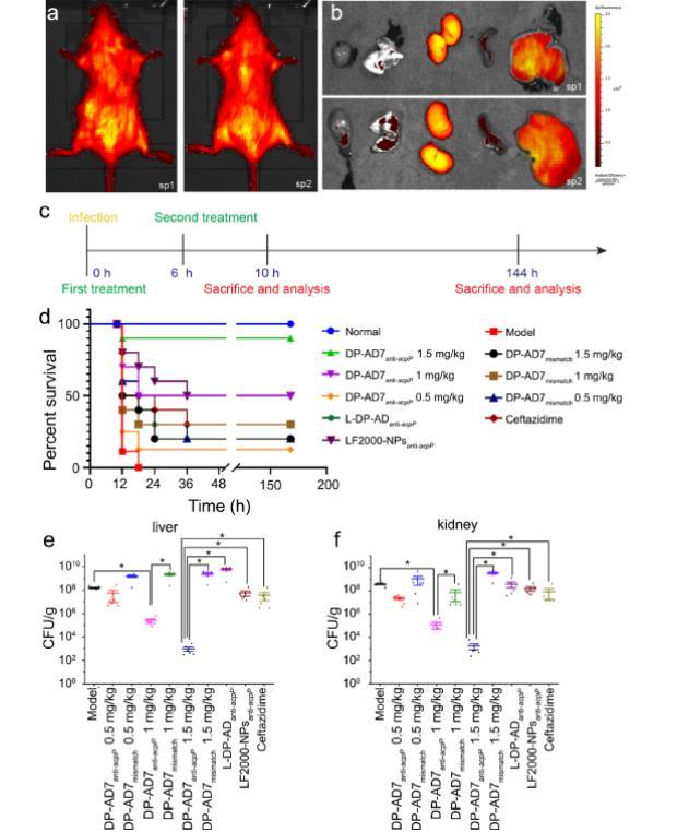
图5、 DP-AD7 anti-acpP对脓毒症模型中产ESBLs大肠杆菌的抗菌活性。a, b 通过活体成像系统测定DP-AD7 anti-acpP在小鼠体内的生物分布。小鼠腹腔注射400 μl cy5标记的DP-AD7。注射2小时后,在活体小鼠(a)或收集的小鼠器官(b)中检测荧光信号。sp1和sp2是两个独立样本。c 体内实验的治疗和分析程序示意图。d 用DP-AD7 anti-acpP(1.5, 1和0.5 mg/kg)、DP-AD7 mismatch(1.5, 1或0.5 mg/kg)或L-DP-AD anti-acpP(1.5 mg/kg)处理的BalB/c小鼠的存活率(n = 10)。LF2000-NPs anti-acpP(1.5 mg/kg)和头孢他啶(4 mg/kg)用作阳性对照。e, f 产ESBLs大肠杆菌接种物在肝脏(e)和肾脏(f)中的定植情况。数据代表平均值±标准误(n = 6)。*p<0.05。
总结
由多重耐药(MDR)细菌,尤其是革兰氏阴性菌引起的感染暴发,已成为医院和社区面临的全球性健康问题。基于反义寡核苷酸(ASOs)的治疗方法在治疗MDR细菌引起的感染方面具有巨大前景。然而由于其高分子量和亲水性导致的低细胞穿透效率,ASOs疗法受到了阻碍。研究人员设计了一系列树突状多肽(DPP1至DPP12)来包裹ASOs,形成DSPE-mPEG 2000修饰的ASOs/DPP纳米颗粒(DP-AD1至DP-AD12),并观察到具有正电荷数≥8的两亲性DP-AD2、3、7或8能够高效地将ASOs递送入细菌,但只有含有两个组氨酸残基的DP-AD7和DP-AD8在体外能显著抑制测试细菌的生长及其靶基因的表达。靶向acpP的DP-AD7显著提高了被产ESBLs大肠杆菌感染的脓毒症小鼠的存活率,在体内表现出强大的抗菌效果。本研究首次设计DPP作为递送ASOs以对抗MDR细菌的有效载体,并阐明了高效DPP递送所需的基本特征,即两亲性、8-10个正电荷以及2个组氨酸残基,为反义抗菌策略的研发提供了一种新方法。BioScreen C全自动生长曲线分析仪作为核心实验工具,为本研究提供了精准、可重复的细菌生长量化数据,直接支撑了DP-AD递送系统高效性的结论。其自动化特性不仅提高了实验效率,还确保了数据在评估新型抗菌策略中的科学严谨性,为antisense技术对抗MDR细菌的应用研究奠定了方法学基础。
相关新闻推荐
1、不同温度、NaCl浓度、PH、装液量对假单胞杆菌BS1生长的影响——结果与分析、结论
2、苦荞蛋白对肠球菌、肠杆菌、产气荚膜梭菌生长抑制作用及机理(一)
