图1、高纤维饮食对小鼠肠道ARGs的影响。不同饮食下目标基因trdG随时间变化的表达水平(A)。质粒复制的调控基因trfAp(B)。由接合对形成的调控基因trbBp(C)。基于属水平的肠道耐药组PCA分析(D)。显示两组已知ARO数量的散点图(E)。每个耐药组中前40个ARGs的热图。右侧注:组1代表实验分组,组2代表耐药基因的耐药类型(F)。门水平肠道总细菌和ARGs宿主细菌分布的双圈图,外圈代表总肠道微生物群,内圈代表携带ARGs的宿主细菌(G)。家族水平携带ARGs的宿主柱状图(H)。
图2、高纤维饮食影响肠道代谢物。各组代谢物的PCA分析(A)。差异代谢物聚类的热图(B)。两组SCFAs的比较柱状图(C)。KEGG代谢通路富集气泡图(D)。ARGs数量、不同细菌数量、肠道耐药类型数量与SCFAs的相关性分析(E)。
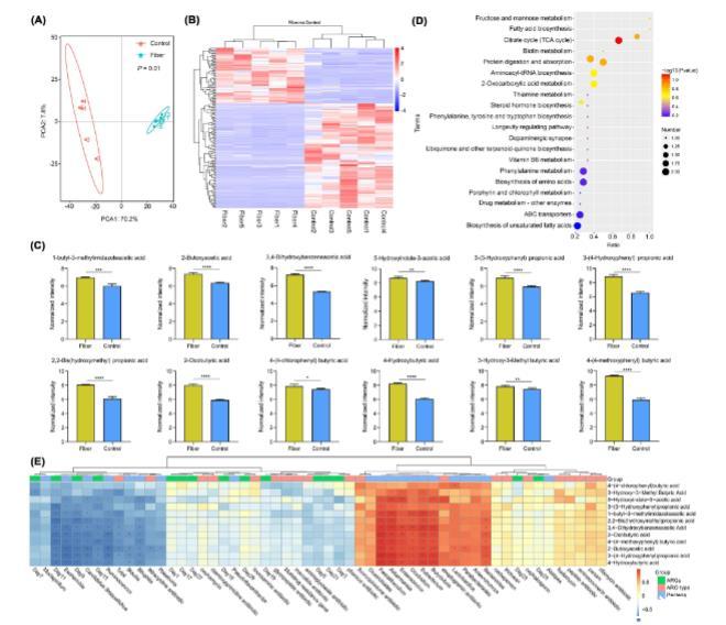
图3、SCFAs对小鼠肠道微生物群及ARGs宿主细菌的影响(n=5)。不同SCFAs作用下目标基因表达随时间的变化(A)。SCFAs作用下调控基因trfAp和trbBp的表达(B)。基于属水平的肠道微生物群PCA分析(C)。门水平和科水平前10个分类群相对丰度的柱状图(D)。各组属水平前35个分类群的热图(E)。基于属水平的肠道耐药组PCA分析(F)。门水平携带ARGs的宿主柱状图(G)。科水平携带ARGs的宿主柱状图(H)。每个耐药组中前30个ARGs的热图(I)。四种丁酸衍生物:Butyrate1,4-(4-甲氧基苯基)丁酸;Butyrate2,3-羟基-3-甲基丁酸;Butyrate3,4-羟基丁酸;Butyrate4,4-(4-氯苯基)丁酸。
图4、SCFAs影响ARGs的接合转移以及供体和受体细菌的生长。不同代谢物影响下,单个细菌菌株与肠道微生物群体外接合转移率的柱状图(A)。不同代谢物影响下,单个细菌菌株与肠道微生物群体外接合转移的流式细胞术散点图(B)。不同代谢物影响下,不同接合对的细菌菌株体外接合转移率的柱状图(C,D,E,F)。四种SCFAs下供体和受体细菌的生长曲线(G)。
图5、SCFAs对敲除和回补菌株中接合相关基因表达的影响。敲除和回补菌株在两种丁酸中的接合转移率(A)。敲除和回补菌株在两种丁酸中的cpxA和cpxR基因表达水平(B)。敲除和回补菌株在两种丁酸中的外膜蛋白基因表达水平(C)。敲除和回补菌株在两种丁酸中的接合转移调控基因表达水平(D)。两种不同丁酸中敲除和回补菌株的生长曲线(E)。细菌细胞密度对接合效率的剂量依赖性影响(F)
总结
环境来源的抗生素抗性基因(ARGs)通过食物链或水传播到人类肠道,已将肠道转变为ARGs的关键储存库和传播中心。此外人与人之间的口-粪传播可能会加剧这种传播循环。携带ARGs的肠道微生物群不仅驱动临床感染,还加剧多种病理状况,包括炎症性肠病和代谢紊乱。此外扩增的ARGs可通过粪便排放重新进入环境区域,建立持久的双向“肠道-环境”耐药性传播循环。
在本研究中,研究人员证明了短链脂肪酸(SCFAs)——源自肠道微生物群的关键代谢产物——能有效抑制ARGs的水平转移。高纤维饮食重塑了肠道微生物组成,使体内SCFA产量提高1.6倍,并将ARGs传播率降低高达5.8倍。SCFAs的抗接合活性通过体外观察和体内模型得到进一步验证。从机制上讲,我们提出CpxAR-OMP通路作为一个先前未被表征的调节轴,其中SCFAs通过下调接合相关启动子(trfAp和trbBp)以及通过CpxAR介导的OMPs表达抑制来破坏膜功能,从而抑制ARGs的转移。这项工作提供了SCFAs在遏制外源ARGs在肠道生态系统内传播的全面证据,阐明了CpxAR-OMP驱动的分子机制,并提出膳食纤维干预作为一种可行策略,以缓解跨“同一健康”连续体的抗菌素耐药性。Bioscreen全自动生长曲线分析仪是一种高通量微生物生长分析仪,广泛应用于实时监测细菌生长动力学。
在本研究中,该设备被用于评估短链脂肪酸(SCFAs)等代谢物对细菌增殖的影响,从而间接探究其对抗生素耐药性基因(ARGs)水平传播的抑制作用。通过连续记录光密度(OD600)变化,Bioscreen提供了细菌在代谢物处理下的时间分辨生长曲线,为揭示SCFAs通过抑制细菌生长来限制ARGs传播的机制提供了关键数据。它不仅验证了高纤维饮食衍生的SCFAs可通过调控微生物生态来遏制耐药性传播,还突出了设备在微生物学研究中的价值——通过自动化、高通量分析,助力揭示复杂的宿主-微生物互作机制。
相关新闻推荐
1、紫外诱变处理侧耳菌,筛选获得的开发秸秆资源优秀菌株(二)
2、基于MIC和生长曲线分析植物乳杆菌SCB2505代谢物对液化沙雷氏菌的抑菌机理(四)
