研究简介
短小单胞菌属由广泛分布于环境中的革兰氏阴性细菌组成,并可导致人类感染。然而,对短小单胞菌属的基因组特征和致病性仍知之甚少。本文描述了24株短小单胞菌模式菌株的全基因组特征。短小单胞菌属在柄杆菌科内具有相对较小的基因组(3.13±0.29 Mb),但G+C含量高(67.01±2.19 mol%)。二维层次聚类将这些基因组分为5个主要分支,其中分支II和V分别包含9个和5个物种。有趣的是,系统发育分析显示核心基因组和附属基因组之间存在一一对应的匹配关系,这表明短小单胞菌属内物种存在协同进化。独特基因被注释到催化活性、信号传导和细胞过程、多物质代谢等生物学功能。大多数短小单胞菌携带毒力相关基因icl、tufA、kdsA、htpB和acpXL,这些基因分别编码异柠檬酸裂合酶、延伸因子Tu、2-脱氢-3-脱氧磷酸辛酮酸醛缩酶、热休克蛋白HtpB和酰基载体蛋白。此外,在短小单胞菌属内鉴定到了基因组岛和噬菌体/前噬菌体。重要的是,通过生化特性、16S rRNA基因系统发育树、多位点序列分析和基因组数据的分析,从一名患者(患有腹泻)的粪便中鉴定出一个新的短小单胞菌物种。提议名称为皮山短小单胞菌,模式菌株为CHPC 1.3453(=GDMCC 1.2503T=KCTC 82824T)。与大肠杆菌相比,短小单胞菌属也表现出明显的缓慢生长。我们的研究揭示了短小单胞菌属的基因组特征和潜在毒力相关基因的见解,并为进一步深入研究短小单胞菌的致病性提供了基础。
Bioscreen全自动微生物生长曲线分析仪的应用
Bioscreen全自动生长曲线分析仪用于定量监测细菌的生长动态,从而获取短小单胞菌属(Brevundimonas)菌株的生长曲线数据。将待测菌株接种于200 mL培养体系中,并置于Bioscreen C系统中进行培养。该设备通过连续、自动地检测培养液的光密度(OD值),以反映细菌细胞浓度随时间的变化。随后,以培养时间为横坐标、细菌数量的对数值或生长速率作为纵坐标,绘制出精确的生长曲线。提供了高通量、高重复性的OD数据,使研究人员能够准确比较不同Brevundimonas菌株(包括新种皮山短小单胞菌)的生长速率与延滞期、对数期、稳定期等生长阶段特征。
实验结果
通过多相分类学方法(包括16S rRNA基因序列分析、全基因组测序、平均核苷酸一致性ANI、数字DNA-DNA杂交dDDH及系统发育树构建),研究人员确认从中国新疆皮山县分离的一株革兰氏阴性杆菌代表Brevundimonas属的一个新种,并将其命名为皮山短小单胞菌(Brevundimonas pishanensis sp.nov.)。揭示了Brevundimonas属的缓慢生长机制,比较基因组分析显示,该属细菌普遍存在与能量代谢、氨基酸合成和辅因子生物合成相关的基因缺失或简化。结合Bioscreen C获得的生长曲线数据,研究证实这些基因组特征与其在自然和实验室条件下表现出的显著缓慢生长表型密切相关。泛基因组和毒力因子注释分析发现,Brevundimonas属菌株普遍携带多种毒力相关基因,如外膜蛋白、铁摄取系统、Ⅱ型和Ⅵ型分泌系统组件等。这为临床上偶见的B.vesicularis等菌株引发败血症、心内膜炎等感染病例提供了分子层面的解释依据,表明该属虽多为环境菌,但仍具潜在致病风险。
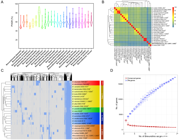
图1、短小单胞菌属的一般基因组特征和多样性。(A)24个短小单胞菌物种基因组的成对同源基因率。小提琴图的底部和顶部分别表示0.25和0.75分位数。短划线代表每个物种的中位数(彩虹色),带宽代表密度分布。(B)基于全基因组序列的短小单胞菌成员间的平均核苷酸一致性。从蓝色到红色的颜色表示ANI值的逐渐增加。(C)可获得基因组的短小单胞菌属的泛基因组多样性。基于基因存在(蓝色)或缺失(灰色)的物种和基因的二维层次聚类。右侧的红色、黄色、绿色、蓝色和棕色分别指代分支I到V的进化。(D)短小单胞菌基因组的保守基因和泛基因稀释曲线。红色箱线图代表保守基因的数量,蓝色代表泛基因的数量。
相关新闻推荐
1、小肠结肠炎耶尔森氏菌烈性噬菌体分离鉴定、生长曲线及应用潜力——结果与分析01
2、生长曲线分析仪应用于帕金森病相关蛋白毒性机制的跨物种研究(三)
3、金黄色葡萄球菌在不同喹诺酮类药物的最低抑菌浓度倍数浓度下的生长曲线(上)
