研究简介
兽疫链球菌是一种重要的人畜共患病原体,近年来在北美和欧洲猪群中引发脑膜炎疫情,同时导致人类致死性病例。脑脊液作为中枢神经系统(CNS)的关键组成部分,其葡萄糖等营养物质在感染过程中会急剧下降。兽疫链球菌能够突破血脑屏障后,在CSF中实现高达10^7倍的扩增,但其适应低葡萄糖环境并大量繁殖的机制尚不明确。本研究旨在揭示该病原体在脑脊液(CSF)这一营养受限环。研究人员首先通过静脉注射带有遗传条形码的兽疫链球菌库(SEZ_STAMP),发现仅有1-10个细菌克隆能够成功侵入脑膜,随后在脑脊液中爆发性复制。通过转座子插入测序(Tn-seq)筛选,发现甘露糖磷酸转移酶系统(PTSman)是细菌在CSF中增殖的关键因素。
该系统由manX、manY和manZ基因组成,主要负责葡萄糖的摄取。进一步实验表明,缺失manY基因的菌株(ΔmanY)在低葡萄糖条件下生长严重受损,其在感染小鼠脑中的细菌负荷较野生型降低约1,000倍。值得注意的是,兽疫链球菌的PTSman启动子(P_manX)具有物种特异性序列多态性,使其能够在低葡萄糖环境下保持高转录活性,而其他链球菌(如无乳链球菌)的同源启动子活性显著较低。
在营养匮乏时,细菌通常通过激活严谨反应(stringent response)来减缓生长,这一过程由(p)ppGpp信号分子介导。本研究发现,兽疫链球菌通过PTSman持续摄取葡萄糖,导致HPr蛋白磷酸化水平升高,进而抑制转录调控因子Crp的表达。低Crp水平无法激活relQ基因(负责合成(p)ppGpp),从而避免严谨反应的触发,使细菌在低葡萄糖环境中维持高速增殖。
本研究首次揭示了兽疫链球菌通过优化葡萄糖摄取系统适应脑脊液环境的独特策略。其PTSman启动子的高活性是该菌在脑膜炎中表现出超强增殖能力的重要进化适应。这一发现不仅深化了对细菌中枢神经系统感染机制的理解,还为开发新型治疗策略提供了方向:针对PTSman的抑制剂可能成为抗生素的辅助疗法,通过限制病原体葡萄糖摄取减轻脑损伤,提高治疗效果。
Bioscreen全自动微生物生长曲线分析仪的应用
使用BIOSCREEN C系统评估了野生型(WT)、manY基因缺失突变株(ΔmanY)及其回补株(CΔmanY)在不同碳源中的生长情况。设备以30分钟为间隔自动测量OD600,生成了精确的生长曲线。BIOSCREEN测试了微生物菌对葡萄糖浓度依赖性生长分析。用于量化菌株在不同葡萄糖浓度(0.2–10 g/L)下的生长差异。结果显示,ΔmanY突变株在低葡萄糖条件(如0.2 g/L)下生长严重受损,而高葡萄糖浓度(10 g/L)时这种缺陷被缓解,突显了PTSman在低葡萄糖环境中的必要性。生长曲线通过Gompertz非线性回归模型分析,参数通过单因素方差分析(ANOVA)比较。BIOSCREEN C还用于监测9个随机选取的条形码菌株在有/无卡那霉素下的生长,确保条形码插入不影响细菌适应性。
实验结果
研究发现兽疫链球菌(Streptococcus equisubsp.zooepidemicus)通过其特有的甘露糖磷酸转移酶系统(PTSman)在低葡萄糖的脑脊液(CSF)环境中高效摄取葡萄糖,从而抑制严谨反应(stringent response)的激活,最终实现爆发性增殖。通过转座子插入测序(Tn-seq)和遗传验证,研究证实PTSman(尤其是manY基因)是兽疫链球菌在CSF中增殖的必需因子。缺失manY的菌株在脑内细菌负荷降低约1,000倍,且脑膜炎病理损伤显著减轻。兽疫链球菌的PTSman启动子(PmanX)具有独特的核苷酸多态性(如-133和-110位点),使其在低葡萄糖条件下仍保持高转录活性,而其他链球菌(如无乳链球菌)的同源启动子活性较低。这一特性使兽疫链球菌能在CSF葡萄糖浓度下降时持续摄取葡萄糖。在低葡萄糖环境中,PTSman介导的葡萄糖摄取通过增加HPr蛋白磷酸化,抑制cAMP-Crp复合物对relQ基因的激活,从而阻止(p)ppGpp积累,避免严谨反应触发的生长停滞。这使得细菌在营养受限的CSF中维持高速复制。
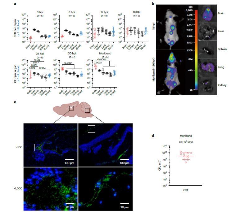
图1、兽疫链球菌在脑脊液中大量繁殖,并在大脑中达到较高的菌落形成单位(CFU)水平。a,尾静脉注射5×106个CFU的S.zooepidemicus后,随着时间的推移,各器官的CFU负荷情况(几何平均值±几何标准差;单因素方差分析后进行对数转换后的CFU多重比较检验)。小鼠在29至39小时感染后出现生命垂危症状。b,C57BL/6J小鼠经静脉注射5×106个CFU的SEZluc。左图:在18小时感染后进行的体内生物发光成像显示S.zooepidemicus存在于濒死小鼠的大脑中,并且细菌在大脑中积累。中间图:生物发光信号的定量(每秒计数(cps))。右图:濒死小鼠死后器官的生物发光。c,d,C57BL/6J小鼠经静脉注射106个CFU的S.zooepidemicus,然后在濒死阶段收集大脑和脑脊液用于组织免疫荧光或CFU计数。c,鼠脑的矢状面免疫荧光。细菌用抗-SzM单克隆抗体标记(绿色),细胞核用DAPI染色(蓝色)。最终的译文:这个黑色方块分别表示第三脑室(左)和脑裂(右)。d、濒死小鼠脑脊液中的CFU负荷。
图2、使用条形码细菌分析兽疫链球菌感染动力学。a-c)尾静脉注射5×10^6 CFU SEZ STAMP。(条形码库)后,在6 hpi(a)、18 hpi(b)和36 hpi(c)从器官回收的log10(CFU)和log10(Ns)(n=10)。用戊巴比妥麻醉后,对所有小鼠进行心脏灌注以确保血液与其他器官的清晰区分。d)GD(遗传距离)热图显示6 hpi、18 hpi和36 hpi时血液和各器官中的GD。每个方格代表一只小鼠。脑和血液中较高的GD值表明细菌种群与其他器官和血液相比相似性较低。每个时间点包含10只小鼠的数据。e)36 hpi时小鼠1的条形码频率分布。每种颜色的比例表示各器官内条形码的相对丰度。每种颜色代表一个条形码占该器官总条形码的百分比。星号指示脑中主要富集的条形码,与血液中的不同。
相关新闻推荐
1、鼠李糖乳杆菌Probio-M9连续传代培养过程中稳定性评价(三)
2、解锁微生物代谢奥秘:新一代生长曲线分析平台加速乳糖/纤维二糖代谢研究(四)
