研究简介
本研究揭示了结核分枝杆菌(Mtb)通过代谢产物亚油酸(linoleic acid)调节宿主免疫反应,促进其在巨噬细胞内存活的机制。研究表明,在低氧条件下,Mtb通过其ATP结合盒(ABC)转运蛋白Rv1272c表达增加,促进卵磷脂的摄取和亚油酸的产生与释放。亚油酸被感染巨噬细胞释放后,通过与调节性T细胞(Tregs)上的免疫检查点分子细胞毒性T淋巴细胞抗原4(CTLA-4)结合,抑制巨噬细胞产生活性氧(ROS),从而促进Mtb在巨噬细胞内的存活。研究使用了全基因组敲除(KO)突变体库筛选,发现Rv1272c基因对Mtb在体内的存活至关重要。进一步的代谢组学分析表明,Rv1272c缺失显著降低了Mtb感染的骨髓来源巨噬细胞(BMDMs)培养上清中亚油酸的水平。实验还发现,外源性亚油酸补充可以恢复因Rv1272c缺失而受损的Mtb在体内的存活能力。机制上,亚油酸通过与Tregs细胞内的ATP2a3结合,促进内质网(ER)与线粒体的膜形成,加速ER向线粒体的钙离子(Ca²⁺)转移,耗尽ER中的Ca²⁺,并触发钙离子储存操作性进入(SOCE),从而增加细胞内Ca²⁺水平,进而促进依赖Ca²⁺的CTLA-4在Tregs表面的转运。此外,研究还发现,通过阻断CTLA-4可以显著降低Mtb在小鼠肺部的负载,并减轻病理损伤,显示出潜在的治疗效果。本研究不仅揭示了Mtb如何利用代谢产物操纵宿主免疫系统以增强其在巨噬细胞内的存活能力,还为开发针对结核病的新疗法提供了可能的靶点,特别是在调节性T细胞和CTLA-4的作用方面。这些发现可能对改进现有结核病治疗策略具有重要意义。
Bioscreen全自动微生物生长曲线分析仪的应用
Bioscreen C生长曲线分析仪在研究中被用于监测不同结核分枝杆菌菌株的体外生长情况。首先将处于对数生长中期(OD600nm≈0.6)的各菌株制备成菌悬液。将调整至相似密度的菌悬液(约200μl)加入Bioscreen C专用的100孔蜂窝板中。Bioscreen C生长曲线分析在37°C下进行振荡培养,实验持续两周。本研究使用Bioscreen C来比较野生型H37Rv、Rv1272c敲除株(H37RvΔRv1272c)和回补株(H37Rv(ΔRv1272c+Rv1272c))在标准培养条件下的生长曲线。
实验结果
研究发现Mtb并非被动适应宿主环境,而是通过其代谢产物亚油酸主动操纵宿主的适应性免疫反应,特别是Treg细胞的功能。Mtb的基因Rv1272c被全基因组CRISPR敲除筛选鉴定为体内存活所必需。该基因在缺氧条件下表达增加,负责卵磷脂的摄取,并导致亚油酸水平升高。亚油酸与ATP2a3的结合促进了线粒体相关内质网膜(MAM)的形成,从而加速了钙离子(Ca²⁺)从内质网向线粒体的转移。这导致内质网钙库耗竭,进而触发储存操纵性钙内流(SOCE),使得胞质内钙离子浓度升高。结核分枝杆菌(Mycobacterium tuberculosis,Mtb)通过其基因Rv1272c调控宿主免疫反应,促进自身在巨噬细胞内的生存。在缺氧条件下,Mtb上调Rv1272c(一种ABC转运蛋白)的表达,进而增加卵磷脂的摄取,并生成和释放亚油酸。巨噬细胞释放的亚油酸通过作用于调节性T细胞(Treg cells)上的钙离子转运蛋白ATP2a3,促进免疫检查点分子CTLA-4向Treg细胞表面的运输。CTLA-4的增加会抑制巨噬细胞活性氧(ROS)的产生,从而削弱其杀菌能力,最终促进Mtb在巨噬细胞内的存活。
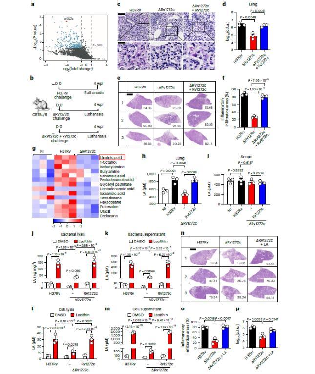
图1、Rv1272c通过亚油酸促进分枝杆菌在体内的存活。a,在小鼠中筛选的Mtb生存必需基因的火山图。蓝点表示此时间点对Mtb体内存活至关重要的基因。b-f,C57BL/6小鼠被气溶胶感染,每只小鼠感染了~200个指定Mtb菌株的菌落形成单位(c.f.u.)。小鼠实验设计的示意图如b所示。感染4周后,使用抗酸染色(C;比例尺,100μm(上)和20μm(下))、细菌c.f.u.(d)、H&E染色(比例尺,1 mm;每个部分的量化炎症区域值)(E)和量化炎症区域(F)对感染小鼠的肺切片进行组织病理学分析。
g)热图显示Mtb感染的BMDM培养上清液中部分代谢物差异24小时。h,i)C57BL/6小鼠被气溶胶感染,每只小鼠的指定Mtb菌株的~200 c.f.u.。在4 wpi下分析肺匀浆上清液(h)和血清(i)中的亚油酸(LA)浓度。(j,k)测定用或不用卵磷脂(100μM)处理14天的Mtb裂解(j)或培养上清液(k)的亚油酸浓度。(l,m)将Mtb菌株与卵磷脂(100μM)一起孵育或不与卵磷脂(100μM)孵育14 d后,测定Mtb感染的BMDM细胞裂解(l)和培养上清液(m)中亚油酸的浓度24 h。(n-p)C57BL/6小鼠用气溶胶感染了每只指定Mtb菌株的小鼠~200 c.f.u.,并用或不用亚油酸处理。感染4周后,采用H&E染色(比例尺,1 mm,每切片量化炎症面积值)(n)和定量炎症区域(o)对感染小鼠肺切片进行组织病理学分析,并定量细菌c.f.u.(p)。
相关新闻推荐
1、高产蛋白酶乳酸杆菌高效筛选方法、生长曲线测定及耐受能力分析(一)
2、牛支原体分离株YJ-22的分离鉴定、生长特性、致病性及免疫原性研究(三)
3、BAT2单基因缺失酵母突变体菌株,可减少中国黄酒发酵过程中的高级醇的产生
